儿保科
儿科
产科
妇科
医疗美容中心
月子中心
首页
医院概况
医院简介
领导介绍
医院文化
位置交通
联系方式
科室介绍
急诊科
重症医学科
心血管介入科
神经内科
肾脏及内分泌科
呼吸消化内科
普外科
创伤显微外科
泌尿外科
妇科
产科
手术麻醉科
儿科
新生儿科
妇保科
儿保科
眼耳鼻喉科
皮肤科
疼痛科
口腔科
影像中心
功能科
检验科
药剂科
健康管理中心
月子中心
血液净化中心
康复科
中医科
勉西分院
丰辉社区
新闻中心
热门活动
通知公告
医院新闻
科室动态
学术交流
人才招聘
健康知识
宣传视频
名医荟萃
内科专家
外科专家
儿科专家
产科专家
眼耳鼻喉科
妇科专家
急诊科专家
疼痛科专家
皮肤科专家
口腔科专家
中医科专家
全科医学专家
中西医科专家
康复科
手麻科专家
药剂科
静配中心
影像科专家
功能科专家
检验科
服务指南
就诊流程
专家坐诊
门诊时间
预约挂号
掌上医院
党群工作
党建工作
党建廉政
扫黑除恶
规章制度
新闻中心
热门活动
通知公告
医院新闻
科室动态
学术交流
人才招聘
健康知识
宣传视频
通知公告
您当前位置:
首页
>
新闻中心
>
通知公告
>
正文
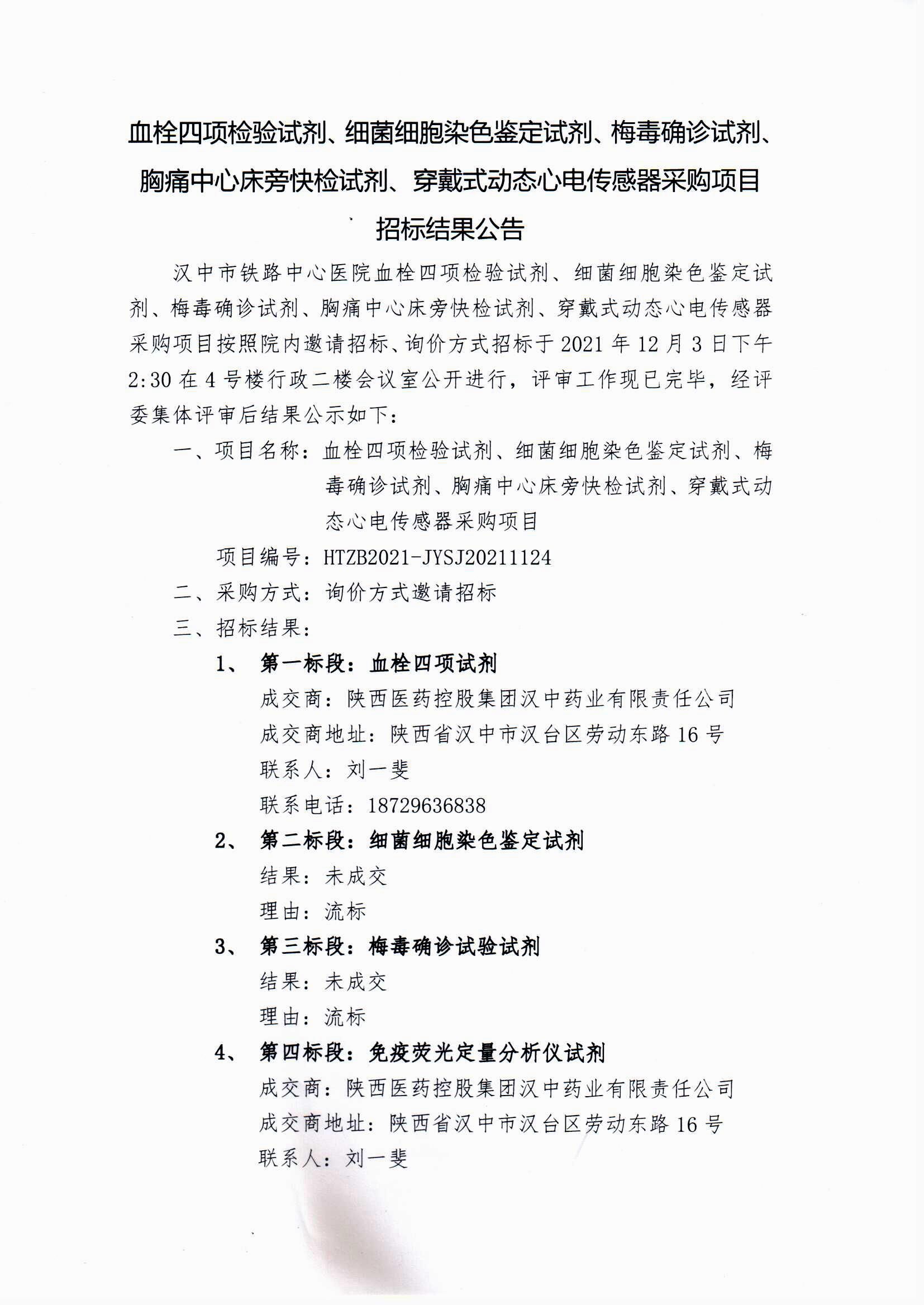
血栓四项检验试剂、细菌细胞染色鉴定试剂、梅毒确诊试剂、胸痛中心床旁快检试剂、穿戴式动态心电传感器采购项目招标结果公告
汉中市铁路中心医院官网
2021-12-07 13:54:54
来源: 阅读量:4636
上一篇:
血栓四项检验试剂、细菌细胞染色鉴定试剂、梅毒确诊试剂、胸痛中心床旁快检试剂、穿戴式动态心电传感器 采购项目邀请招标遴选公告
下一篇:
汉中市铁路中心医院中央空调机组维保单一来源采购协商通知公告
汉中市铁路中心医院(汉中市妇女儿童医院) 版权所有
电话:0916-2215982 传真:0916-2215982
地址:陕西省汉中市汉台区石马路与傥骆路十字
陕公网安备61070202000389号
陕ICP备20010413号-1